meta data for this page
lamaPLC: Energy harvesting (EH)
Energy harvesting (EH) – also known as power harvesting, energy scavenging, or ambient power – is the process by which energy is derived from external sources (e.g., solar power, thermal energy, wind energy, salinity gradients, and kinetic energy, also known as ambient energy), then stored for use by small, wireless autonomous devices, like those used in wearable electronics, condition monitoring, and wireless sensor networks.
Energy harvesters usually provide a very small amount of power for low-energy electronics. While the input fuel to some large-scale energy generation costs resources (oil, coal, etc.), the energy source for energy harvesters is present as ambient background. For example, temperature gradients exist from the operation of a combustion engine and in urban areas, there is a large amount of electromagnetic energy in the environment due to radio and television broadcasting.
One of the first examples of ambient energy being used to produce electricity was the successful use of electromagnetic radiation (EMR) to generate the crystal radio.
LTC-3588 Features
VIN: –0.3V to 18V (has an internal 20V clamp)
ISW: 0A .. 25mA
PZ1, PZ2: 0V .. VIN
D0, D1: –0.3V .. [Lesser of (VIN2 + 0.3V) or 6V]
CAP: [Higher of –0.3V or (VIN – 6V)] .. VIN
VIN2: –0.3V .. [Lesser of (VIN + 0.3V) or 6V]
VOUT: –0.3V .. Lesser of (VIN2 + 0.3V) or 6V
PGOOD: –0.3V to Lesser of (VOUT + 0.3V) or 6V
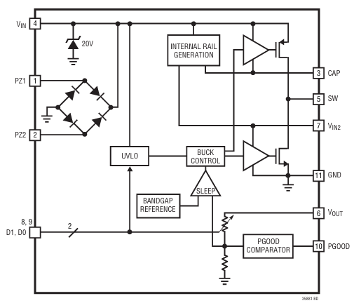
Pin functions
- PZ1 (Pin 1): Input connection for piezoelectric element or other AC source (used in conjunction with PZ2).
- PZ2 (Pin 2): Input connection for piezoelectric element or other AC source (used in conjunction with PZ1).
- CAP (Pin 3): Internal rail referenced to VIN to serve as gate drive for buck PMOS switch. A 1µF capacitor should be connected between CAP and VIN. This pin is not intended for use as an external system rail.
- VIN (Pin 4): Rectified Input Voltage. A capacitor on this pin serves as an energy reservoir and input supply for the buck regulator. The VIN voltage is internally clamped to a maximum of 20V (typical).
- SW (Pin 5): Switch Pin for the Buck Switching Regulator. A 10µH or larger inductor should be connected from SW to VOUT.
- VOUT (Pin 6): Sense pin used to monitor the output voltage and adjust it through internal feedback.
- VIN2 (Pin 7): Internal low voltage rail to serve as gate drive for buck NMOS switch. Also serves as a logic high rail for output voltage select bits D0 and D1. A 4.7µF capacitor should be connected from VIN2 to GND. This pin is not intended for use as an external system rail.
- D1 (Pin 8): Output Voltage Select Bit. D1 should be tied high to VIN2 or low to GND to select desired VOUT (see Table 1).
- D0 (Pin 9): Output Voltage Select Bit. D0 should be tied high to VIN2 or low to GND to select desired VOUT (see Table 1).
- PGOOD (Pin 10): Power good output is logic high when VOUT is above 92% of the target value. The logic high is referenced to the VOUT rail.
- GND (Exposed Pad Pin 11): Ground. The Exposed Pad should be connected to a continuous ground plane on the second layer of the printed circuit board by several vias directly under the LTC3588-1.
LTC-3588 Nanopower Energy Harvesting Power Supply
The LTC®3588-1 integrates a low-loss full-wave bridge rectifier with a high efficiency buck converter to form a complete energy harvesting solution optimized for high output impedance energy sources such as piezoelectric, solar, or magnetic transducers. An ultralow quiescent current undervoltage lockout (UVLO) mode with a wide hysteresis window allows charge to accumulate on an input capacitor until the buck converter can efficiently transfer a portion of the stored charge to the output.
In regulation, the LTC3588-1 enters a sleep state in which both input and output quiescent currents are minimal. The buck converter turns on and off as needed to maintain regulation. Four output voltages, 1.8V, 2.5V, 3.3V and 3.6V, are pin selectable with up to 100mA of continuous output current; however, the output capacitor may be sized to service a higher output current burst.
An input protective shunt set at 20V enables greater energy storage for a given amount of input capacitance.
Typical application
LTC-3588 with Solar-Powered 2.5V Supply
5V to 16V Solar-Powered 2.5V Supply with Supercapacitor for Increased Output Energy Storage and Battery Backup
LTC-3588 with Thermoelectric
LTC-3588 with Piezoelectric
Piezoelectric Energy Harvester with ±3.3V Outputs
More information: https://www.analog.com/en/products/ltc3588-1.html
Sensor topics on lamaPLC
This page has been accessed for: Today: 1, Until now: 34


